
如果说2025年是固态电池的“预热年”,那么2026年,大概率是固态电池真正走向产业化落地的关键拐点之年。
这不是一个遥远的概念,而是一条正在加速兑现的产业模式之一。
虽然从产业调研数据来看,大规模装车可能还要等到2027年甚至2028年,但设备订单、材料出货、产线建设这些“先行信号”或会提前释放。
而当下,或许正是提前研究的窗口期,那么今天我们就产业链研究的角度出发,看看当下固态电池的投资机会如何?
一、为什么是固态电池?本质优势在哪?
要理解固态电池的价值,先看它和传统液态锂电池的根本区别。
1、安全性:从“易燃”到“本质安全”
传统锂电池依赖有机电解液,一旦受热、穿刺或短路,极易起火甚至爆炸,其热失控温度通常在150–200℃之间。
而固态电池采用不可燃的固态电解质,热稳定性大幅提升,热失控温度普遍在200–600℃。
这意味着在碰撞、高温等极端场景下,安全风险显著降低,对电动车而言,这是大级别的进步。
2、能量密度:突破350Wh/kg天花板
当前主流三元锂电池的能量密度在200–300Wh/kg,理论极限约350Wh/kg。
固态电池则可以轻松跨过400Wh/kg门槛,实验室目前已实现700Wh/kg以上。
这或许意味着搭载固态电池的电动车,续航轻松突破1000公里,“里程焦虑”将被有效解决。
3、应用场景广阔:不止于汽车
除了替代现有动力电池,固态电池在人形机器人、低空飞行器(eVTOL)、高端消费电子等领域同样具备不可替代性的做作用。
固态电池的高能量密度+高安全性,是未来移动能源的核心载体之一。
二、为什么是2026年?产业节奏已清晰
当前,我们或许要关注的是固态电池“何时量产”的问题。目前,商业化路径可能已经明确:
结合当前产业链进展与头部企业布局:

2026 年或成为固态电池走向产业化落地的关键拐点之年
上游电解质、正负极材料厂商开始小批量供货,设备商可能陆续接到产线订单。
2027年可能关键“上车年”
根据目前的数据来看,宁德时代、国轩高科、比亚迪、宝马等头部企业计划实现全固态电池小规模装车,首批搭载车型将下线。

2028年有希望是规模化普及起点
行业预测全球固态电池需求将超150GWh,市场规模达数千亿元。
最新动态或许可以佐证这一判断:
那就是在周末,根据公开数据报道,比亚迪已启动0.6–1GWh级全固态电池设备采购,而近期宁德时代预计2026年Q1开启招标,另外就是金龙羽公告拟投建2GWh固态电池量产线,总投资12亿元。

三、哪些方向可能会受益
不需要深究复杂的化学方程式,我们或许可以关注产业发展的自然顺序:
先建厂 ,再买设备 ,备材料 ,最后生产电池,应用落地。

哪些产业环节有望率先迎来发展机遇:
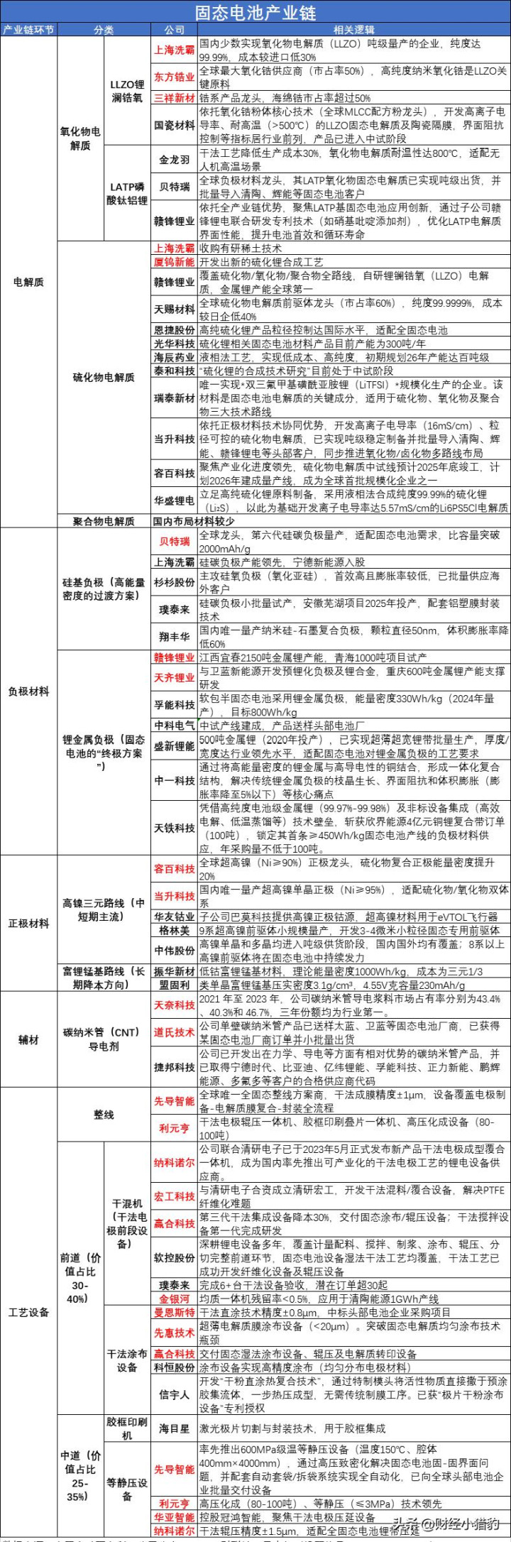
1、设备先行
无论最终哪种技术路线胜出(硫化物、氧化物、聚合物),固态电池都需要全新的生产线。
尤其车企要在2027年装车,2026年或许就需要完成设备采购和产线搭建。
前道工艺,传统液态电池用“湿法涂布”(像刷油漆),但固态电解质(尤其是硫化物)遇水即失效,必须采用干法工艺,直接将粉末压制成膜。
这部分的核心增量设备,比如纤维化设备、高端辊压机等,可以做到把活性材料、导电剂、粘结剂“编织”成高强度电极膜。
中道工艺,液态电池常用“卷绕”(像卷寿司),但固态材料卷绕易产生缝隙。叠片(像叠扑克牌)能更好保证界面接触,将成为主流。
等静压机、高速、高精度叠片设备需求将可能爆发。
后道新增,为维持高致密度和充放电性能,固态电池在整车PACK环节需持续加压。这催生了一个全新零部件市场。
2、材料升级
固态电池不再需要液态电解液,但对固态电解质、高电压正极、锂金属负极等提出全新要求。
硫化物电解质:离子电导率已接近液态水平,是当前主流路线。
锂金属负极:理论容量是石墨的10倍,但需解决枝晶问题。
界面修饰材料:提升固-固接触稳定性,成为关键辅材。
这些环节中,既有完全新增的供应链,也有单位价值量大幅提升的原有材料,或许值得深度挖掘。
写在最后
当下,固态电池或许已进入设备落地、材料验证、产线跑通的关键阶段。
对于我们而言,其或许值得我们做持续跟踪。

特别声明:以上内容绝不构成任何投资建议、引导或承诺,仅供学术研讨。
如果觉得资料有用,希望各位能够多多支持,您一次点赞、一次转发、随手分享,都是笔者坚持的动力~
配资世界提示:文章来自网络,不代表本站观点。